![]()

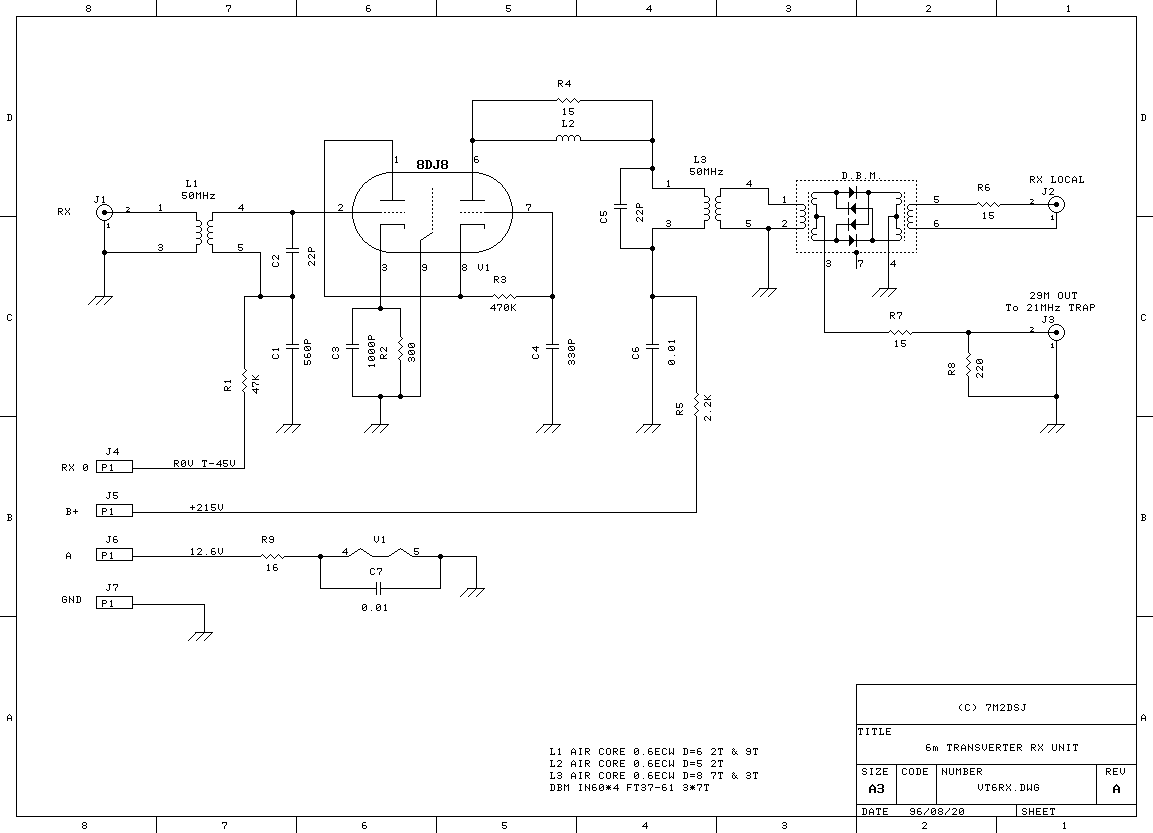
RX RF amp & mixer
6DJ8、最近はオーディオアンプにも良く使われていますが、普通に手に入る
三極管のなかでは最高の性能でしょう。入出力のリンクコイルは、このターン
数では同調コイルに重ね巻き、横に引っ張り出して結合を調整します。

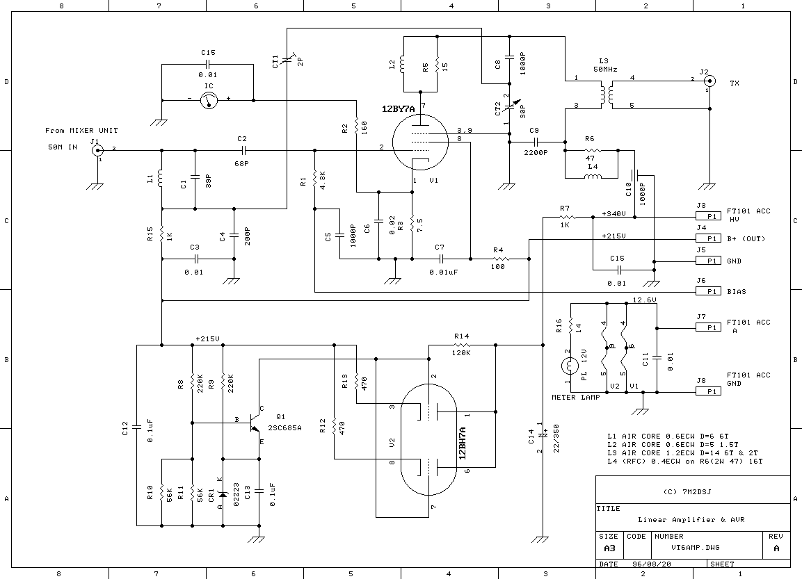
TX linear amp & AVR
搾り出せばもう少しパワーは出ます(5W程度)。どれもジャンク球ですが
手元の12BY7Aを差し替えて見ると、ずいぶんゲインにばらつきがあります。
FT−101のオリジナル管が最高なのですが、こちらで使うわけにもいき
ません。ちょっと贅沢に定電圧電源を組み込みました。特性的には12BH7Aは
良い選択とは言えませんが、ヒータ電源は分けられないので。この球も中古
品ですが、痛めつけられている球が多いですね。なぜかTVの垂直管は全部
この調子です。

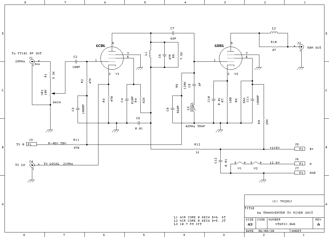
TX mixer
バンド幅の確保、ローカルの第二高調波、見た目は単純ですけど案外苦労
の多い回路です。一本しかない6DK6まで投入するはめに。

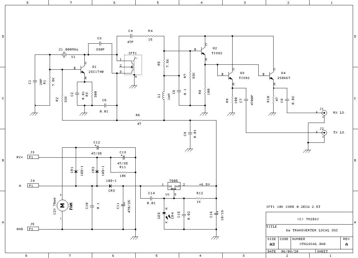
local OSC unit
どうせならオール真空管と思っていたのですが、ケースに入らなくなってき
てTrになりました。移動運用12VDCオペレートも可能な様に、電源は
半波整流です。しかしFT−101は重い。

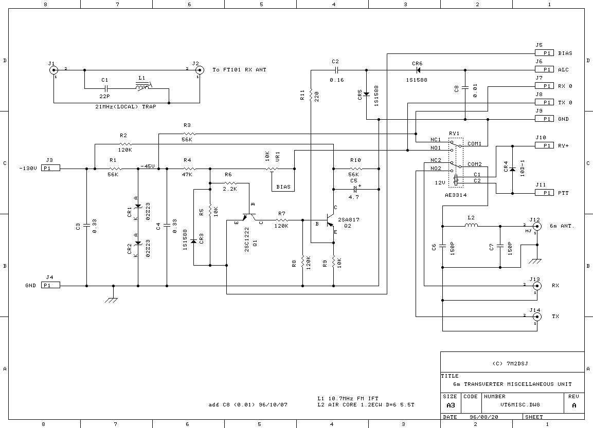
Bias, ALC, etc.
ALC,バイアス、フィルタなど。自作の場合いい加減になりがちな部分ですが、
安定した動作の為にはちゃんと設計しましょう。
| Home |