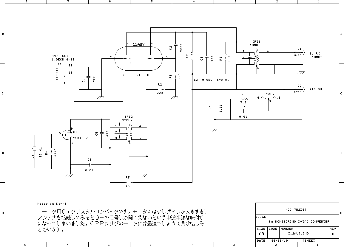
6m X-tal converter[12AU7]



・ 6mモニタ用クリスタルコンバータ

なぜ真空管を使っているのかというと、なんとなくです。いや、12V 動作の話しをどこかで聞いて、何か作ってみたくなったのでしょう。 クリスタルはジャンクなので適当な周波数です。12AT7 に換えてEbを 上げてやると案外実用機になるかもしれません。


 6m band monitor, converter 


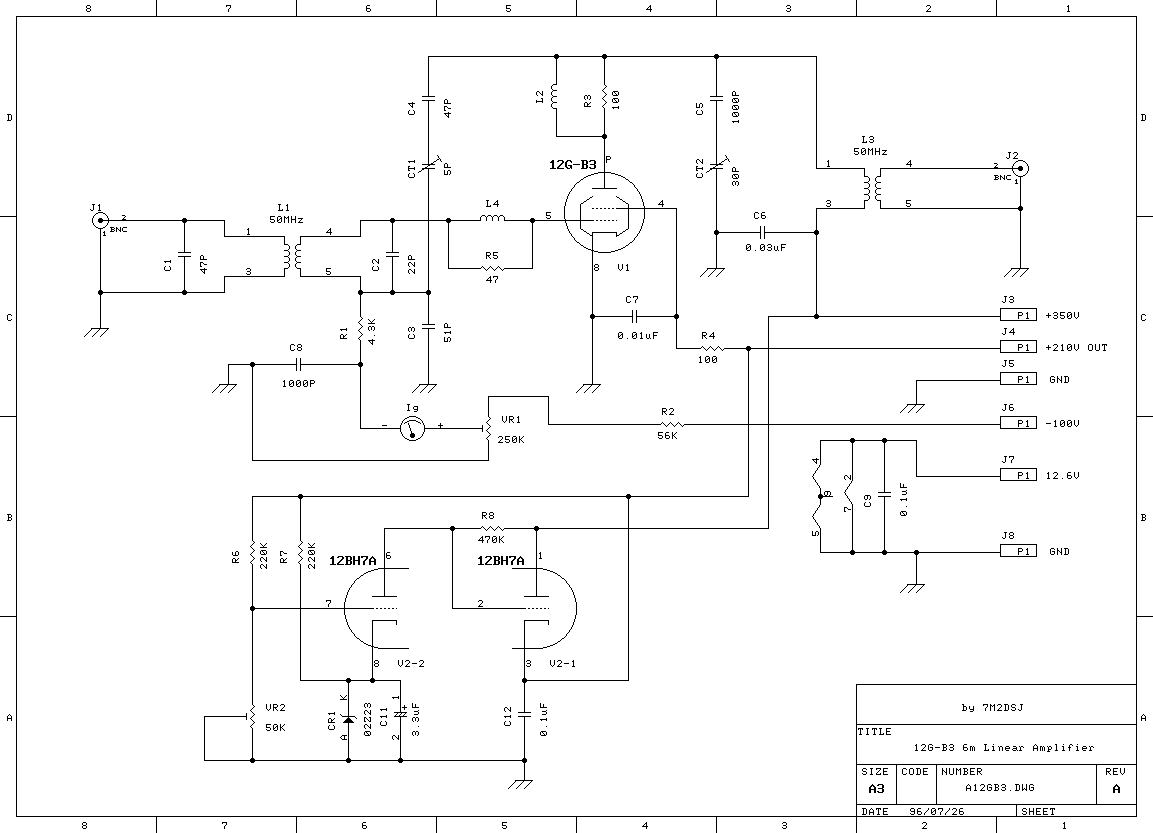
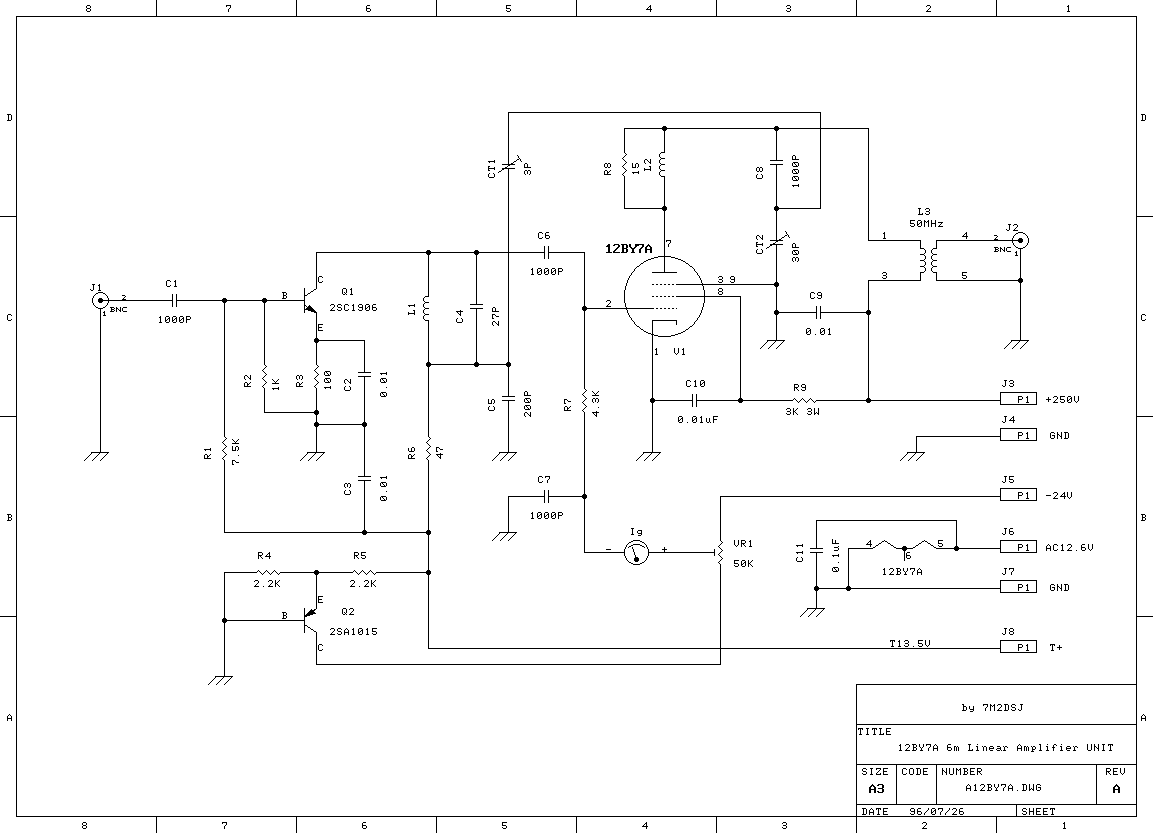
6m linear amplifier



・ 6mリニアアンプ2題

どちらもトランスバータ製作のための試作回路で、既に姿はありません。 3W出力の12BY7Aを採用したわけです。12G-B3が立派に働いたのには少々 驚き。中和用のバリコンは銅パイプに同軸芯線を突っ込んで作りました。


 6m amp. output 3W [12BY7A] 



 6m amp. output 10W [12G-B3] 


 Home