海外のシトロエンサイトに、こんな話題は見かけません。
部品の品質というよりは、日本向け仕様の取り付け方法が悪く、おそらく
リード線を基板に半田付けしている部分への機械的ストレスが故障の原因
でしょう。
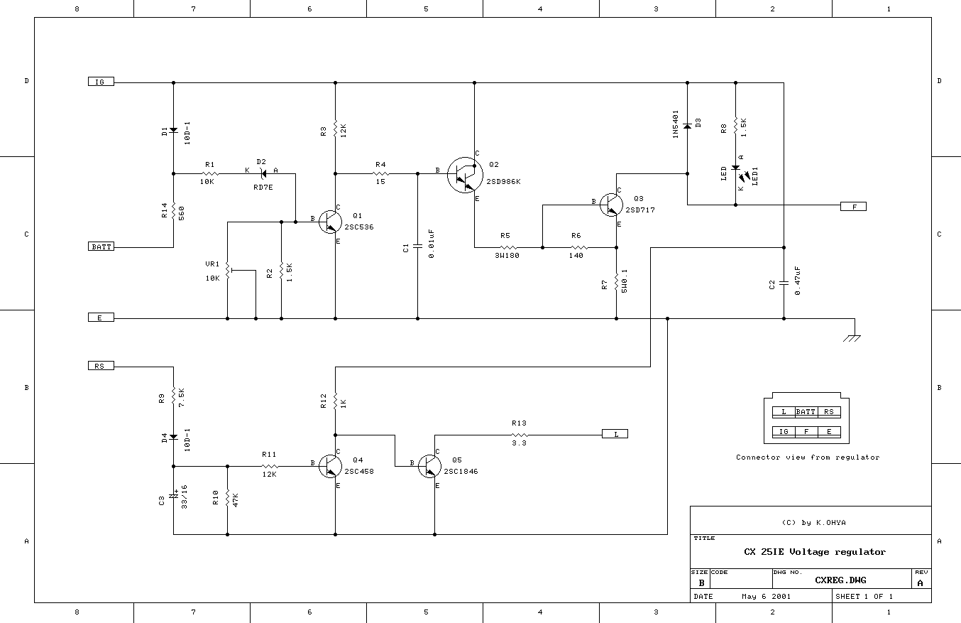
さて、とにかくバッテリを買ってきて(ボッシュS6D、何故かこれだけ安かった) 代わりのレギュレータを捜そうかと思ったのですが、連休中のこと、とり あえずジャンク部品をかき集め動かしました。80486のヒートシンク、 ばらした100K警報ブザーユニットの部品など使っています。 チャージランプの回路は後から追加しました。

Alternator voltage regulator
以後バッテリも上がらず、今のところ壊れずに働いています。ちょっと 直したい部分もあるんですが、ま、いいか。
自動車用のリレーや小型のブロア等を動かせる様に考えてありますが、 小型のリレーだけならリレードライブTrを温度センサにもできますね。

Tr. Thermal relay
| Home |